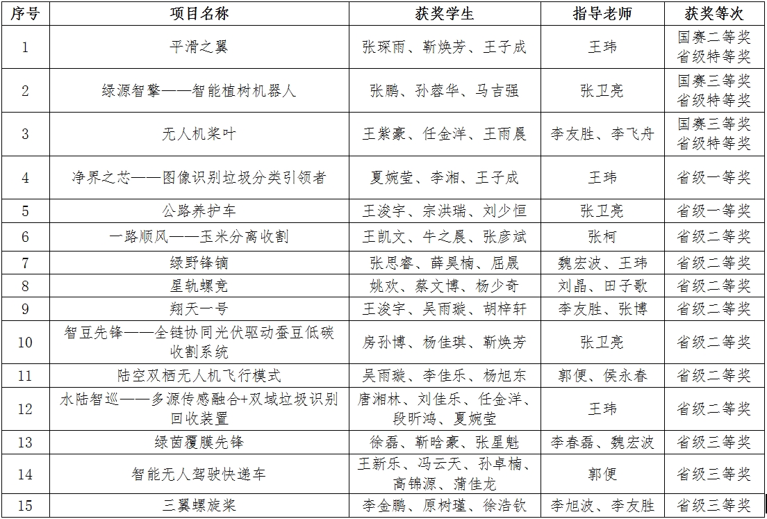
近日,第18届全国三维数字化创新设计大赛成绩揭晓,万象城参赛队伍获全国二等奖1项、三等奖2项;省级特等奖3项、一等奖2项、二等奖7项、三等奖3项,获奖数量和质量创历史新高。

全国三维数字化创新设计大赛入选全国高校学科竞赛排行榜,是在国家大力实施创新驱动发展战略、推动实体经济和数字经济融合发展的时代背景下开展的大型公益赛事,深刻体现了科技进步与产业升级的发展要求,是科教兴国、人才强国战略在教育领域的具体实践。作为全国极具影响力的创新赛事之一,大赛采用“校、省、国家”三级选拔模式,吸引了全国各高校优秀学子同台竞技。
自赛事启动以来,教务处、机械工程学院高度重视,组建专项指导团队,为参赛学生提供技术支持、方案打磨与答辩辅导等全方位保障。参赛学子利用课余时间刻苦钻研,在三维建模、创新设计、工程实践等方面反复锤炼,将理论知识与实际应用深度结合,历经校赛选拔、省赛比拼至国赛角逐的层层考验,最终在全国赛场上赢得了荣誉。(教务处、研究生院、机械工程学院 文/魏宏波 审核/周喜华、王肖烨、高晓龙)