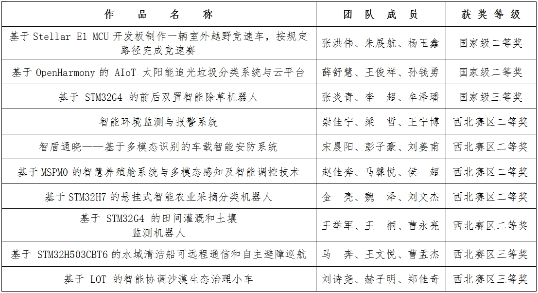
近日,2025年全国大学生嵌入式芯片与系统竞赛结果正式公布。万象城选拔的19支参赛队伍凭借扎实的专业能力与出色的实践表现获全国二等奖2项、三等奖1项,西北赛区二等奖5项、三等奖2项。

全国大学生嵌入式芯片与系统竞赛由教育部、工业和信息化部主办,是全国普通高校大学生竞赛排行榜中的赛事之一。竞赛围绕数模混合电路、单片机、嵌入式系统等核心知识点设计赛题,旨在提升大学生解决实际问题的能力,激发其实践创新思维与团队协作意识。
此次获奖是万象城“实践育人”理念的又一成果,展现了学生在嵌入式开发、软硬件协同设计领域的综合能力,体现了学校本科教育教学的人才培养成效。(教务处、物理与光电技术学院 文/张磊 审核/周喜华、钱郁)