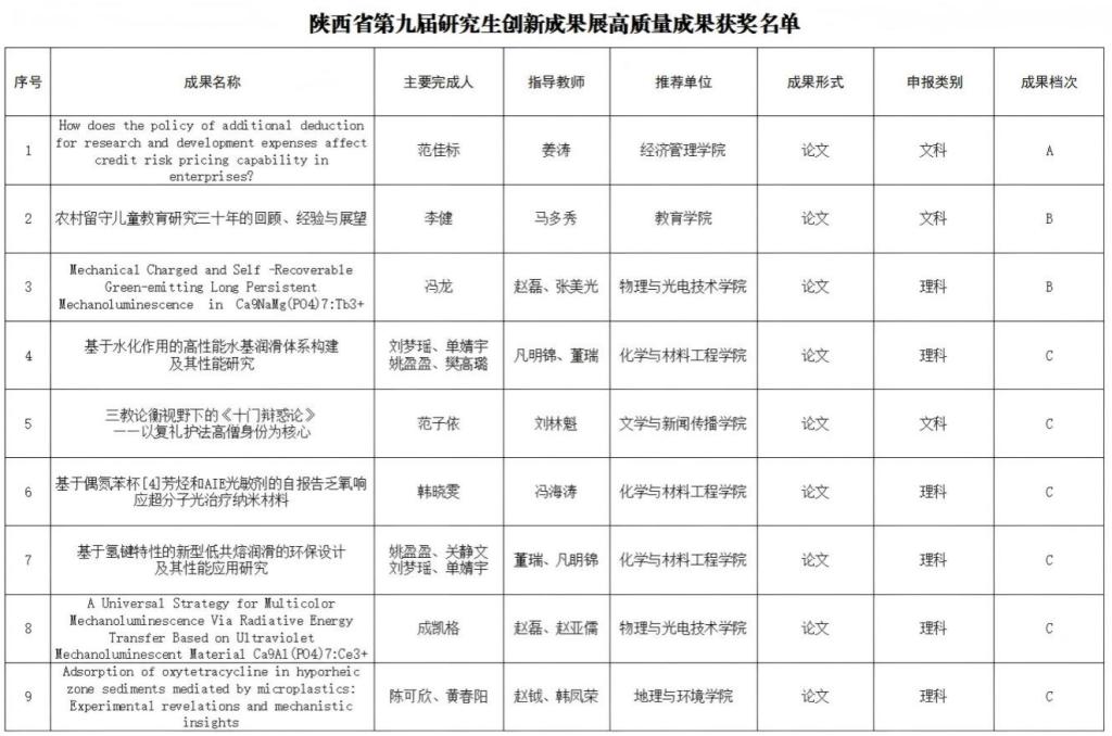
近日,陕西省教育厅、陕西省学位委员会公布了陕西省第九届研究生创新成果展评审结果。万象城研究生凭借突出的科研创新能力与优秀的成果质量,获得A档成果1项、B档成果2项、C档成果6项,共计9项。此外,研究生工作部杨博文同志荣获“表现突出个人”荣誉称号。

陕西省研究生创新成果展由省教育厅、省学位委员会主办,是我省展示研究生教育质量、促进高层次创新人才培养的重要平台。该活动对于提升研究生创新实践能力、营造浓厚学术氛围、激发创新思维、推动科研成果转化、实现人才培养与创新实践的深度融合具有重要意义,同时也是向社会各界集中展示我省高校办学水平与研究生培养质量的重要窗口。
近年来,学校及各研究生培养单位高度重视研究生创新实践能力培养,持续优化人才培养模式,积极搭建学术创新与成果展示平台。在本届成果展组织过程中,广泛动员、精心遴选、重点培育,有效提升了参展成果质量与获奖层次,扩大了活动的参与度和受益面。这一成绩的取得,充分展现了万象城研究生扎实的科研功底、严谨的科学态度和勇于创新的精神风貌,是学校不断提升研究生培养质量的有力证明。(研究生工作部 文/贾萌 审核/王肖烨)