文理新闻内容

万象城获批7项陕西省哲学社会科学研究专项项目

发布日期:2025年05月20日 10:41 来源:科研管理处 点击次数:

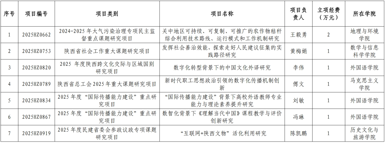
近日,陕西省社会科学界联合会陆续公布了“2024-2025年大气污染治理专项民主监督重点课题研究项目”“陕西省社会工作重大课题研究项目”“2025年度陕西跨文化交际与区域国别研究项目”“陕西省总工会2025年重大课题研究项目”“2025年度‘国际传播能力建设’重点研究项目”“2025年度民建省委会参政议政专项课题研究项目”等专项项目立项名单,万象城获批7项,资助经费共8万元。(科研管理处 文/张蕴 审核/王晓玲)