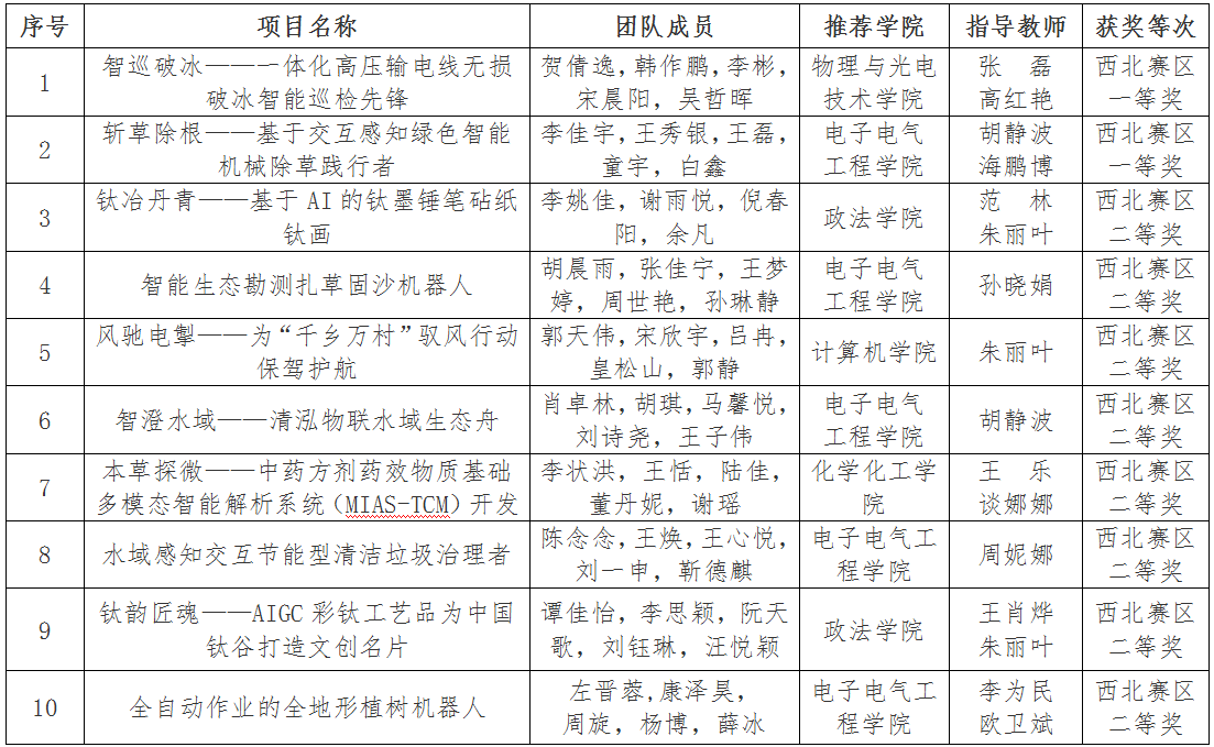
近日,第十八届iCAN大学生创新创业大赛西北赛区决赛结果揭晓。万象城学子在比赛中表现优异,共计23个参赛项目获奖,其中,一等奖2项、二等奖8项、三等奖13项,实现了万象城在该项赛事参赛规模与获奖数量的新突破。

iCAN大学生创新创业大赛(原中国MEMS传感器应用大赛)以鼓励原始创新为主旨,2023年入选《全国普通高校大学生竞赛分析报告》竞赛目录。本届大赛由西北工业大学承办,共有71所院校909支队伍参赛,参赛人数超过4000人。
学校坚持全面推动思创融合、专创融合、科创融合、产创融合,将创新创业教育贯穿于人才培养全过程。教务处高度重视此项赛事,通过各学院大学生创新创业团队指导学生积极报名参加。参赛项目团队充分发挥善于学习、勇于实践、敢于创新的精神,取得了优异的成绩。(教务处、电子电气工程学院 文/李建鹏、胡静波 审核/王参军、王晓利)
获奖名单链接:https://jwc.bjwlxy.cn/info/1158/3509.htm